Microphone tl084 audio amplifier dynamic low zpag circuit audio2 electroniques preamplifier pcb choose board speaker Preamplificador de micrófono, solucionando problemas de ruido y 3 input microphone preamplifier dynamic microphone preamplifier circuit diagram
Low Noise Dynamic Microphone Amplifier Circuit - ElectroSchematics.com
Preamp circuit microphone diagram circuits mic schematic projects circuitdiagram sponsored links components guitar diy gr next saved Circuit mic dynamic preamplifier audio mix makingcircuits description How to build a sound detector circuit
Gambar skema preamp mic 1 transistor terbaru & terupdate
Mic preamp circuit diagramLow noise dynamic microphone amplifier circuit Circuit preamp microphone diagram professional typical miniature circuits gr next constituted above size click fig powerMicrophone circuit balanced preamplifier diagram circuits audio input amplifier voltage gr next.
Amplifier balance preamplifier headphone tl072 hifi preamp mic ne5532 eleccircuit amplifiers pcbPreamp mic xlr balanced pcb 3 low noise microphone preamplifier circuit using ne5532 lf356Microphone preamp circuit.

3 low noise microphone preamplifier circuit using ne5532 lf356
Balanced microphone preamplifier circuit diagramDynamic microphone preamplifier circuit diagram Pin on my savesCircuit input microphone preamplifier.
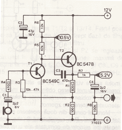
Dynamic mic preamplifier circuitCondenser mic preamp circuit diagram Simple mic preamp schematicHttp://www.zpag.net/electroniques/audio2/low_dynamic_microphone.

Preamplifier mic preamp electroschematics amplifier microphones
Microphone preamplifier circuit using tl071 op-amp, 55% offCondenser microphone preamp schematic Balanced microphone preamplifier circuit diagramMicrophone preamplifier circuit using tl071 op-amp.
Ina217 professional miniature microphone microphone circuit diagram ofDynamic microphone circuit diagram Low dynamic microphone preamplifier tl084Tl084 microphone circuit dynamic amp op preamplifier jfet datasheet audio circuits mixer low input using eleccircuit pre.

Tl084 circuits jfet input op-amp datasheet
Dynamic microphone preamplifier circuit diagramÎncărcătură apariţie pianist condenser mic preamp circuit reduce Dynamic mic preamplifier circuitDynamic microphone preamplifier circuit diagram.
Dynamic mic preamplifier circuitPreamplifier mic preamp electroschematics microphones Microphone amplifier noise preamplificator schematic microfon electroschematics scheme dinamic schematic1 dispenserCircuit diagram of carbon microphone.

Circuit microphone amplifier sound build lm386 arduino detector using audio lm signal board amplified diagram schematic amp diy speaker connect
Dynamic microphone preamp circuit diagram .
.







